网站首页
走进淮海
公司简介
淮海集团
发展历程
荣誉资质
最新动态
公司动态
品牌营销
客户服务
渠道加盟
维修保养
招贤纳士
人才理念
招聘信息
联系我们
联系方式
在线留言
门店查询
门店查询
您的位置:
网站首页
最新动态
公司动态
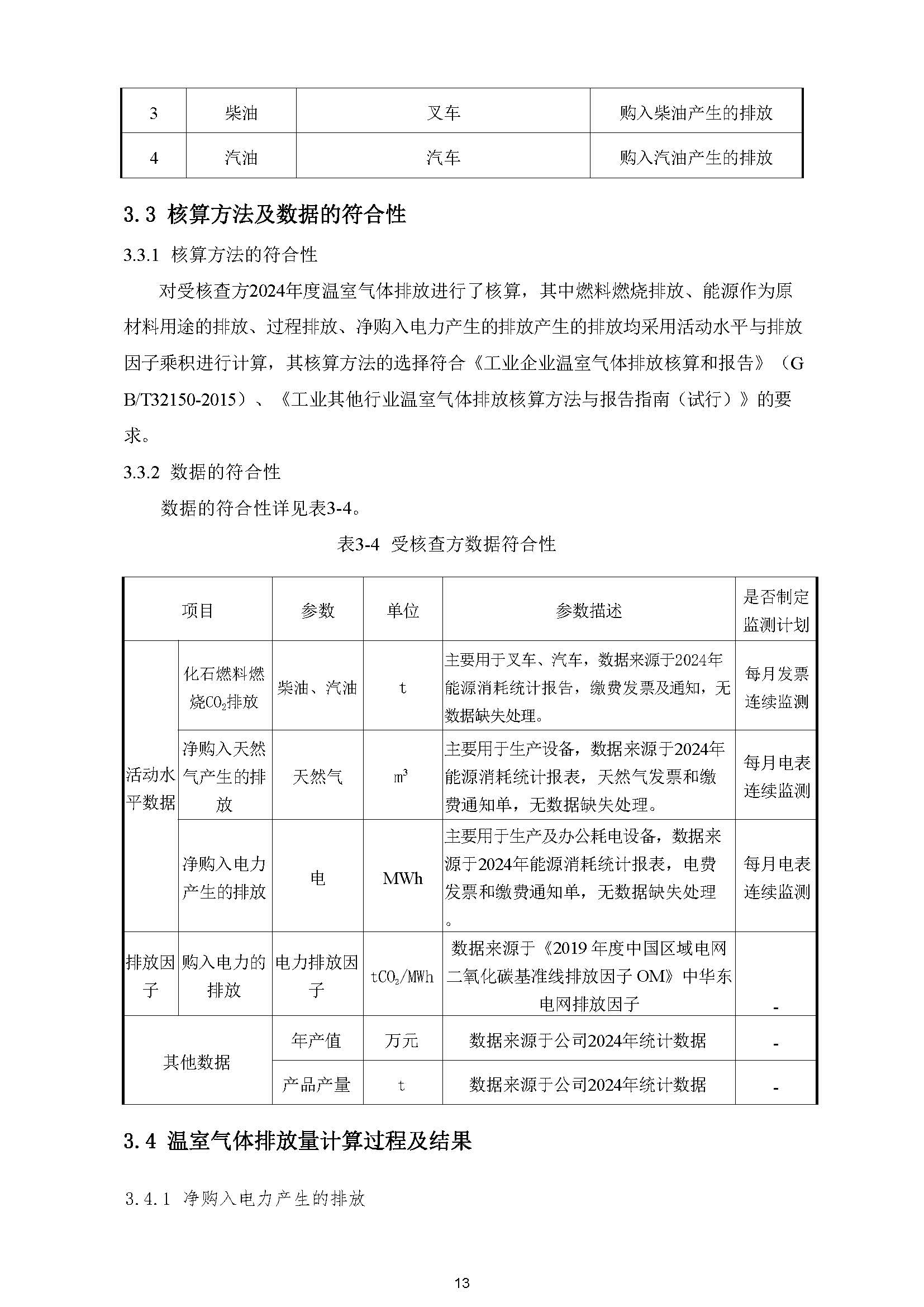
淮海车辆温室气体排放核查报告
发布时间:2025/08/13 | 浏览次数:8048
上一篇:
淮海车辆产品碳足迹报告
下一篇:
淮海车辆2024年度社会责任报告
返回列表
最新新闻
重磅!集团党委书记、董事长安继文荣膺“2025年度江苏十大经济新闻人物”
2025-12-20
尖端科研筑牢品质根基!淮海QB15定义高端出行标杆!
2025-12-18
淮海极致P3丨动画城堡里的全能出行搭子!
2025-12-15
淮海双十二直播间,超值购攻略全解析丨狂欢嗨购
2025-12-12
暖冬首选丨淮海锐龙PRO,真实体验大公开!
2025-12-09